分类| 首页 |科研成果 |结题项目 |在研项目 |代表性论文及专著
更新时间:2025/06/11 15:26:05 | 点击数:
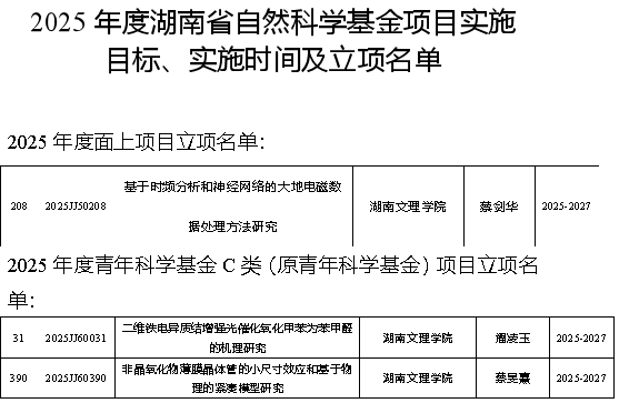
数理学院3位教师获得2025年省自科基金立项资助

近日,我院3位教师在2025年度湖南省自然科学基金项目评审中获得立项资助。蔡剑华教授获得面上项目资助、蔡旻熹副教授和潘凌玉博士获得青年基金资助。

近年来,学院通过外部引进和内部培育相结合的方式,不断完善师资队伍结构,促进科研团队建设、培育高水平科研成果。未来将继续完善制度建设,加大高层次人才引进力度,加强高水平科研成果的产出激励,重点关注和培育国家级和省级各类高层次课题研究。

(一审黎小琴 二审邹庆云 三审周惊雷)

 


湖南文理学院数理学院    版权所有 @2019
                   地址: 湖南省常德市洞庭大道3150号
                   电话: 0736-7186121